For an update and application of this, you should visit this post.
In an earlier post, we discussed this topic. This is meant as a follow-up to that post; in a sense we left the reader “hanging” because the solution, although informative, was incomplete. This should “tie some loose ends” and make the result, although it’s still theoretical, more useful. The concept for most of this is the same but the implementation more closely follows the physical reality of stress-strain.
Let us begin by considering a modified version of the original graphic which compares the hyperbolic and elastic-purely plastic stress-strain models.

We need to make a few definitions.
First, let’s begin by defining two strains. The first strain is the strain at failure (we’re assuming perfectly plastic failure here) if the small-strain elastic or shear modulus could be maintained to failure (i.e., if linear elasticity would hold until failure.) That strain is
In this case we are making the dashed line a single failure stress , the ordinate
and the strain
. Although elastic modulus E is habitually used, this treatment could apply to shear modulus G as well.
The second is the failure strain at a reduced modulus assuming an elastic-purely plastic deformation characteristic, or
If we use as a “reference” strain, we can make the problem dimensionless as follows:
In any case the equation for the hyperbolic stress-strain curve for a given strain is
Integrating the area above this curve to the failure stress and yields
Defining
the area above the elastic region of the elasto-plastic deformation line is
We need to do the following:
- Equate the areas.
- Solve for the modulus ratio A.
- Substitute the dimensionless strain ratio
.
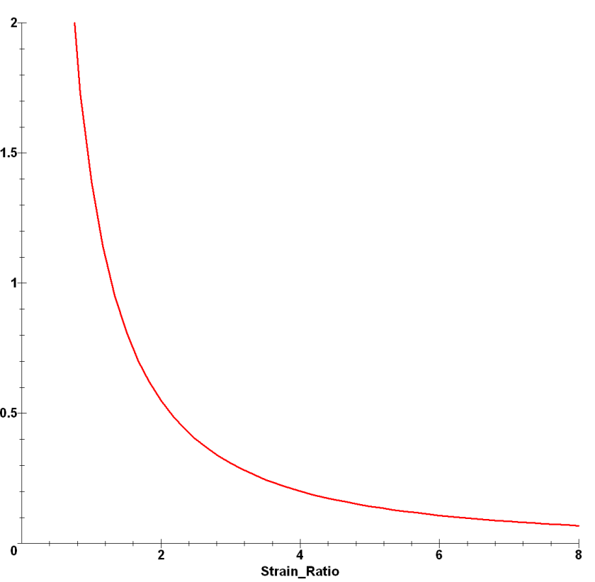
Doing all of this yields
Plotting this yields the following:

Although the notation is different, this is basically the same result we got before. It also has the same problem: it “blows up” as the strain ratio approaches zero . For high-strain problems (which is our own chief field of interest) this is not a problem, but it still needs to be addressed. The basic problem is that the whole “area ratio” concept itself breaks down as the strains approach zero. At zero strain the moduli should be the same and the modulus ratio unity, but the area ratio does not represent this.
This can be seen if we look at a more experimentally-based treatment of the problem, which is summarised in this graph, taken from this publication:

Although it’s certainly possible to do the usual empirical correlation on a curve like this, the higher strain portion and our theoretical presentation resemble each other. The smaller strain region is the problem. In many ways this resembles the Euler column buckling problem familiar to structural engineers, where two regions are defined with two equations which meet at a point where both their slope and their value are the same.
But what equation to use for the small-strain region? Whatever equation we use needs to come to unity at zero strain and decrease from there. A simple function for this purpose is the cosine function, modified as follows:
To find the meeting point, we need to find the point where both the values of A and the derivatives are the same. Without going into the algebra, for the second equation and the meeting point is
and
. This is plotted below.

Although a more rigourous analysis is necessary, the two plots look very similar. The biggest difference–and this is not insignificant–is that the empirical plot above is semi-logarithmic in nature, while the theoretical one is linear.
From all this, we can conclude the following:
- The “area ratio” concept, while useful for larger strains, breaks down with smaller strains.
- The quantities
and
are very useful in generalising strains in soils, although the former is physically impossible.
- “Stitching together” the two equations yields a theoretical construct that shows potential to representing reality in soil stress-strain relationships. The biggest difference, as noted, is the logarithmic vs. linear nature of the plots; this probably indicates an underlying principle that needs to be addressed.
- The actual values of the ratio of small-strain shear or elastic modulus to elasto-plastic modulus is very application dependent. Since quantifying both elastic and shear modulus is more important in geotechnical engineering (primarily due to finite element analysis) than in the past, the need to establish values of this ratio for various applications is great.

3 thoughts on “Relating Hyperbolic and Elastic-Plastic Soil Stress-Strain Models: A More Complete Treatment”