In the last posting about STADYN, we put forth considerations for interface elements between the pile shaft and the soil. Before we formally incorporate these into the model (or whether we will incorporate them or not) some consideration of how the interface actually works. We will start those considerations by looking at methods by which the static capacity of driven piles is computed, and specifically the so-called “beta” methods which are used for cohesionless and sometimes cohesive soils.
Beta methods assume that the shaft resistance of the pile is a function of the effective stress of the soil along the pile shaft. They assume that the horizontal stress that results from the vertical stress acts perpendicular to the surface of the pile. The pile surface thus acts like a block on a surface with some kind of Coulombic friction acting against the downward settlement of the pile. The beta coefficient is the ratio between the vertical effective stress and the horizontal friction on the pile, or
is in turn broken down into two components: the lateral earth pressure coefficient, which is the ratio between the horizontal and vertical stresses,
and the coefficient of friction, or
We put these together to yield
At this point let’s make two assumptions. The first is that the lateral earth pressure coefficient is in fact the at-rest lateral earth pressure coefficient. (For some discussion of this, you can view this slide presentation.) The second is that the friction angle between the pile and the soil is in fact the same as the soil’s internal friction angle. If we use Jaky’s formula for the at-rest condition, these assumptions yield
The various components of this equation are plotted below.

The three lines are as follows:
is in red.
is in blue.
is in green.
It’s interesting to note that, as increases,
decreases, and so
is within a surprisingly narrow range of values. This plot is similar to one shown in Burland (1973), which we will discuss later.
If this were the case in practice, estimating would be a straightforward proposition. We’ll take two examples to show that this is not the case.
Let’s start with the Dennis and Olson Method for cohesionless soils, which is described here. To arrive at they do the following:
- They add a depth factor, which we will not consider. Depth factors and critical lengths are common in static methods, but they are not well documented in the field.
- They assume
if their values for friction angle are used.
- They vary the friction angle from 15-35 degrees depending upon the type of soil.
Leaving out the depth factor, for this method ranges from 0.21 to 0.56. This is a considerably wider variation than is indicated above. Since the depth factor is frequently greater than unity, this range is even larger.
An easier way to see this is to consider the method of Fellenius. His values for are as follows:
- 0.15-0.35 for clay
- 0.25-0.50 for silt
- 0.30-0.90 for sand
- 0.35-0.80 for gravel
Again the range of values is greater than the figure above would indicate. Why is this?
Although it’s tempting to use a straight empirical approach, let’s back up and consider the structure of the basic equation about and the assumptions behind it. There are several ways we can alter these equations in an attempt to match field conditions better by considering these assumptions and seeing what changes might be made.
The Two Friction Angles Aren’t the Same
The first one is suggested by the notation in Dennis and Olson: the internal friction angle of the soil and that of the soil-pile interface are not the same. Retaining wall theory (when it considers friction) routinely makes this assumption; in fact, the ratio routinely appears in calculations. Let us rewrite the equation for
as
and be defining the ratio
we have
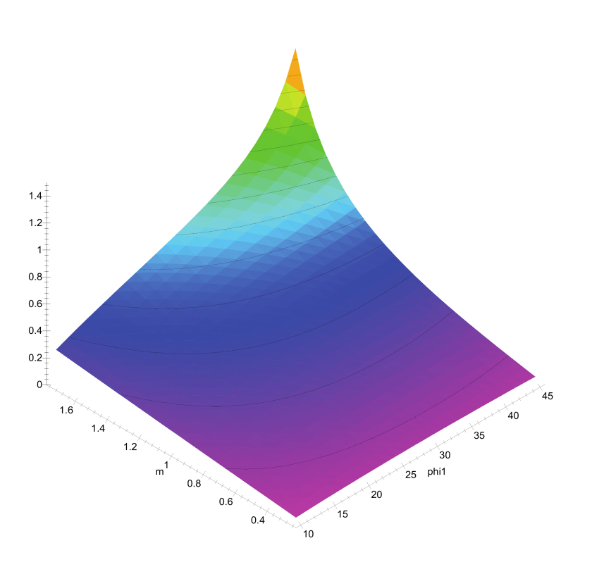
If we plot this in a three-dimensional way, we get the following result.

is the vertical axis; m is varied from 0.25 to 1.75. The results show that, for a given
, if we increase m we will increase
, and this increase is much more pronounced at higher values of
.
Although it’s certainly possible to have very high values of , as a practical matter in most cases m < 1. Nordlund’s Method, for example indicates that m > 1 only with tapered piles, where a tapered pile face induces some compression in the soil in addition to shear. In any case is m < 1 this will tend to depress values of
. We should also note that using a ratio m does not mean that it will be a constant for any given soil. This is especially true if
, where a multiplier is meaningless and we should have recourse to an additive term as well.
Jaky’s Equation Doesn’t Apply, or At-Rest Earth Pressure Conditions Are Not Present
Another assumption that can be challenged is that Jaky’s Equation doesn’t apply, or we don’t have at-rest earth pressure conditions. Although Jaky’s Equation has done well, it is certainly not the last word on the subject, especially for overconsolidated soils (which we will discuss below.) To try to “cover our bases” on this, let’s consider a range of lateral earth pressure coefficients by assuming that Jaky’s Equation is valid for the at-rest condition and that we need to somehow vary between some kind of active state and passive state. The simplest way to do this is to assume Rankine’s conditions with level backfill, which just happens to be identical to Mohr-Coulomb relationships between confining and driving stresses. (OK, it’s not all luck here…) Thus,
and
Let us also define an active-passive factor called actpas, where actpas = -1 for the active state, 0 for the at-rest state and 1 for the passive state. We then plot this equation
below. Since we only have K values for three values of actpas, we’ll use a little Lagrangian interpolation in an attempt to achieve a smooth transition between the states.

We note from this the following:
- The dip in
for the high values of
and -1 < actpas < 0 (states tending towards the active) may be more a function of the interpolation than the physics. OTOH, if we look at NAVFAC DM 7.02, Chapter 3, Figure 1, we see a dip between the at-rest and active states for dense sands, which is what we would expect at higher values of
.
- Values of
for the active case show little variation. Given that driven piles are subject to cavity expansion during installation, one would expect some passivity in earth pressures. Drilled shafts are another story; however, if we look, for example, at O’Neill and Reese, values for
can certainly range higher than one sees with the active states above. Bored piles, however, are beyond the scope of this discussion.
- For low values of
, there is little variation between the three states.
- If we compare these values with, say, those of Fellenius or Dennis and Olson, we cannot say that the fully passive state applies for most reasonable values of
, undrained or drained. (Values in Nordlund, however, indicate higher values of K for larger displacements, approaching full passivity for large displacement piles. Another look at this issue is here.)
Conclusion
If we compare the results we obtain above with empirical methods for determining , we see that none of the variations shown above really allows us to match the theory we’ve presented with the empirical methods we’ve described (and others as well.) As a general rule,
or
, so it’s safe to conclude that our assumption that the
can be determined using Jaky’s Equation only results in values of
that are too low.
It’s tempting to simply fall back on an empirical value for , but for finite element analysis a more refined approach seems appropriate. In subsequent posts we’ll look at such an approach, along with the issue of applying
methods to cohesive soils as well as cohesionless ones.
References
In addition to those in the original study, the following reference is mentioned here:
- Burland, J.B. (1973) “Shaft friction of piles in clay – A simple fundamental approach.” Ground Engineering 6(3):30-42, January.

3 thoughts on “A First Look at Estimating Beta Factors for Determining Pile Shaft Capacity of Driven Piles”